每期自动更新免费跑狗资料,二四六天下彩天天免费大全,港彩码王港彩资料app下载,2025年澳门免费材料,7777788888四肖四码管传真

Su puesto ahora

dirección: No.288,Hao Hai Rd,Xinbang Industrial Zone, Songjiang ,Shanghai,China
código postal: 201605
teléfono: +86-21-57892233-8030
fax: +86-21-57893986
Mobile phone: 13564266405 Manager xie
contacto
correo electrónico: sales5@longda-sh.com
xieshuo@longda-sh.com

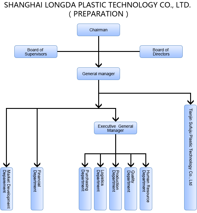
Constitute

组织结构英文版.png

主站蜘蛛池模板: 人类灭亡报告书| 澳彩开奖结果2024开奖记录查询表最新消息 | 新澳门开奖结果2023开奖网站 | 2021年澳门626969资料大全一 | 香港六盒宝典资料大全 | 2024年新澳开奖结果查询表最新版 | 穿普拉达的女王| 62109.cσm全网最准查询澳彩资料| 澳门开奖结果开奖记录2021年2022 | 2024香港开奖结果开奖记录| 哪个软件可以免费追剧不要会员| 2024澳门天天开好彩免费大全| 八哥电影韩国| 夜空中最亮的星电影免费观看| 国内到白俄罗斯运输| 澳门资料大全免费版| 600tk.com查询澳彩24码| 粤门六合皇| 可不可以不要离开我电影免费高清完整版 | 澳门金牛网金牛版com| 澳门刘伯温资料大全免费查看| 甘肃大件物流运输公司| 资料正版在哪买| 118-澳门开奖站| 2024年澳门今晚开特| 电视不需要会员的追剧软件有哪些| 49629澳彩开奖结果查询| 新澳彩资料免费长期公开四大才子| 开马网站2024澳门| 澳门六合资料网站| 澳门大三巴388377| 4949精准澳门彩最准确的资料澳| 新澳门精准资料大全管家婆料新澳门资料新| 健身休闲体育服务业| 澳门天天好挂牌正版| 海神号遇险记| 免费科幻电影大全| 成人移动电影网| 大件寄送用什么物流| 086影院影视播放| 王中王资料大全枓大全正使用教程|